
This Smart Auto Seat Feature is a revolutionary technology designed to enhance the driving experience by allowing drivers to adjust their seat to the most comfortable and safe position without the need for manual intervention. This feature utilizes a combination of sensors and machine learning algorithms to analyze the driver's sitting posture and make real-time adjustments to the seat's position. The feature not only promotes better posture, reducing the risk of back pain, but also enhances the driver's safety by ensuring proper distance from the steering wheel and pedals. The auto seat feature is a step towards the future of sustainable and safe driving, offering a more comfortable and personalized driving experience.
Duration: 8 weeks
Project Role: UX Researcher, UI/UX Designer.
Tool: Figma, Sketch, Mockup.
Drivers may have difficulty finding their ideal driving position, which can lead to a lack of concentration, fatigue, and even pain or injury. Whether it's due to a passenger moving the seat, a mechanic adjusting it during maintenance, or a driver experimenting with different positions, any change to the original seat position can cause problems. This problem can negatively impact the overall driving experience and create a need for better solutions to ensure that drivers are comfortable and safe while operating their vehicles.
To address this problem, this auto seat app feature provides a solution that allows drivers to easily restore their original seating which is particularly useful for drivers who share their vehicle with others or who need to switch between different seating positions for different driving scenarios. With our app, drivers can experience increased comfort and reduce the risk of injury or pain associated with poor posture and seating positions. With features such as suggested seat positions based on driver characteristics, fine-tuning options, and a sitting position history log, drivers can easily customize their seat to their individual needs. The app also provides posture recommendations and data tracking to help drivers monitor and improve their sitting habits over time.
.png)
Before designing this app feature, I conducted a competitive analysis of similar apps on the market to understand the strengths and weaknesses of each. I analyzed three driver apps, focusing on their user flows, features, and overall user experience. Through this analysis, I was able to identify opportunities for improvement and differentiation in this app feature. In this section, we will provide an overview of our findings and highlight key takeaways from our research.
.png)
I conducted qualitative research with two participants who drives regularly to gain insights into their experiences with a mobile app. Through in-depth interviews and observation, I sought to understand their needs, pain points, and motivations when using the app.
The goal of this research was to identify opportunities for improving the app's usability and user experience, as well as to validate design decisions for future iterations.
- John, a 35-year-old father of two who commutes to work daily and frequently drives on road trips with his family.
- Sarah, a 28-year-old wife who drives daily to work and also for personal errands.
1. How often do you adjust your car seat position?
2. What are some of the challenges you face when trying to adjust your car seat to your desired position?
3. Have you ever experienced discomfort or pain after driving for a long period of time?
If so, what specifically caused it?
4. Have you ever forgotten to adjust your car seat before driving and realized it was uncomfortable later on in your trip?
5. What features do you currently use in your car to make your driving experience more comfortable?
6. Would you be interested in an app that allows you to customize your car seat position and saves your preferred settings for future drives?
7. What other features would you like to see in an app designed to improve your driving experience?
In order to generate innovative solutions for a design challenge, I employed the "How Might We" (HMW) method. By reframing the insights into questions by starting each grey sticky note with “How might we…” I then hypothesized actionable design solutions for our questions using blue sticky notes.
.png)
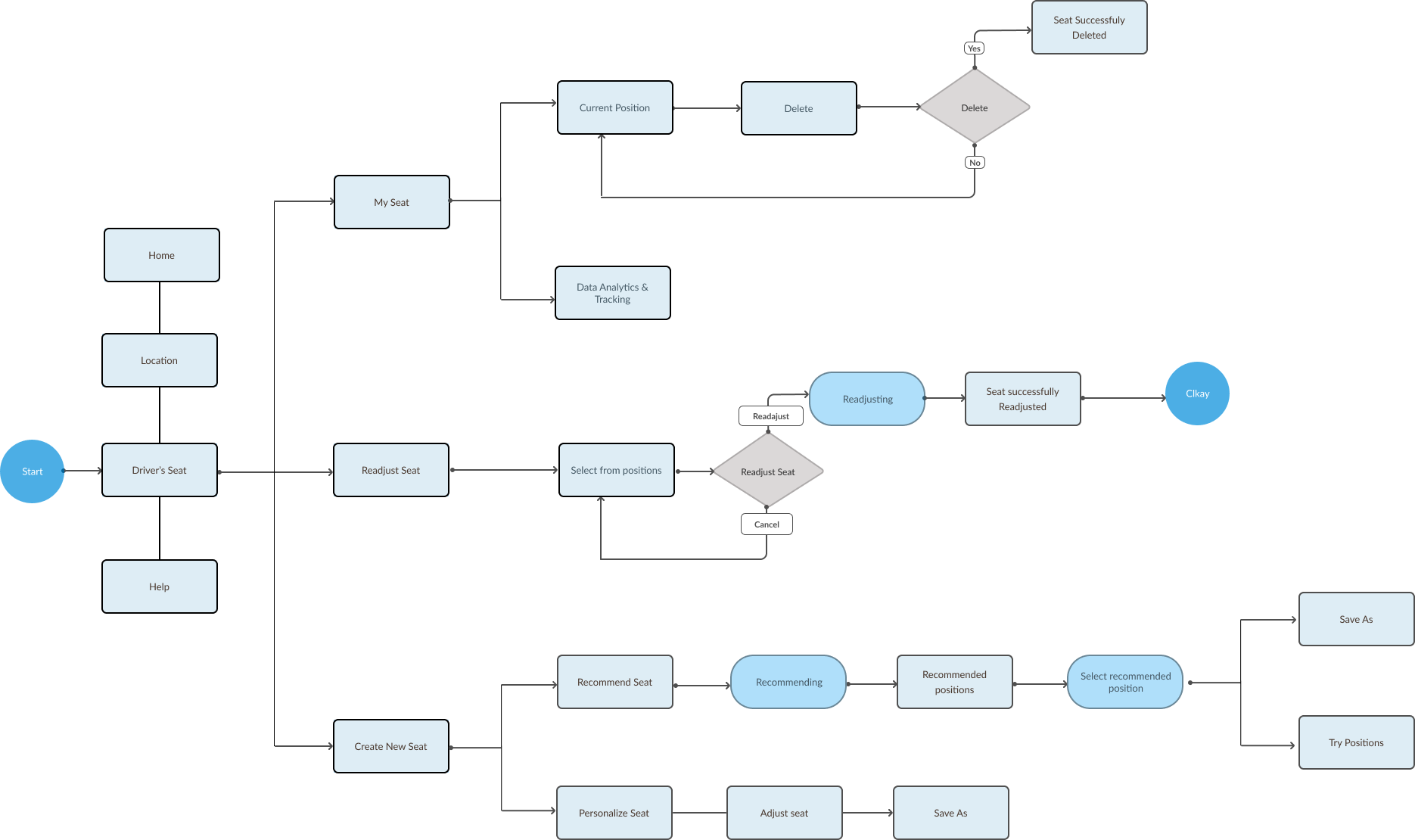
In order to design a seamless user experience for this auto seat feature, I created user flows to map out the various paths users might take within the app. By visualizing the steps involved in each task and identifying potential pain points, I was able to identify opportunities for improvement and refine the app's overall usability.
.png)
developed a comprehensive UI style guide to ensure consistency in the design of the auto app. The purpose of the style guide was to create a cohesive and recognizable brand identity for the auto app, as well as to provide a blueprint for future design iterations. In this section of the UX case study, I will detail the key components of the UI style guide that I used for this project.
.png)
.png)
.png)
.png)
.png)
The challenge of designing for physical products:
This kind of app feature present a unique challenge because they require integration with physical products (i.e. cars). This requires a deep understanding of the product and its capabilities, as well as collaboration with engineers and other stakeholders to ensure feasibility.
The importance of early-stage research: Even without the ability to conduct user testing, it was valuable to invest time in gathering insights from potential users through surveys and interviews. This helped shape the direction of the concept and allowed for informed decision-making throughout the design process.